命理师成交话术 八字命理师的高情商沟通与成交话术全案64页:为什么你技的术不比别人差,但挂金能只收 50 块缘随红包?
而有人的只会点皮毛,却能收 3000 块咨的询费,客还户排队送礼?
❌ 不是你算不得准。
✅ 是“不会说话”
在这行个业,技术决下定限,话决术定上限。
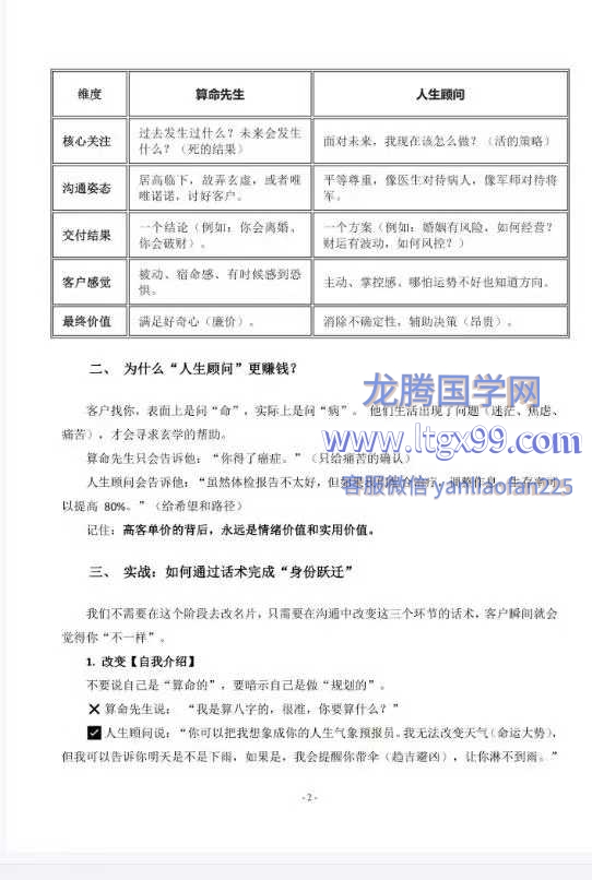
很多只人会做“算先命生”(给结论),不懂做“人顾生问”(给方案)。
闭关一周,我把这几年战实验证过的《金口直断:八字理命师高情沟商通与成交话全术案》整理出来了。
📖 不讲燥枯的排盘理论,只讲落地的搞话钱术:
🔥 开局定调: 3 分钟震内慑住客户的“通杀话术”。
🔥 化解尴尬: 算得不准时,怎么用“高情商”圆场?
🔥 后端成交: 怎么理顺成章地卖出 3000+ 的fa事和周边?
🔥 万能金句: 30 句让客户动感流泪的“性格断语”。
手有里货,心不中慌。哪怕你是小白,照着念也收能单。

馨提示:部分玄学、武术、医学等资料非专业人士请勿模仿学习,仅供参考!
服务说明:
(1)、资源来源于网络公开发表文件,所有资料仅供学习交流;
(2)、金币仅用来维持网站运营,性质为用户友情赞助,并非购买文件费用(1元=1学分);
(3)、如遇百度网盘分享链接失效,可以联系客服管理员微信 wang316592 ;
(4)、不用担心不给资料,如果没有及时回复也不用担心,看到了都会发给您的!放心!
(5)、 虚拟资源非实物,不发快递,仅供百度网盘下载使用
(6)、因虚拟资源具有可复制性,一经售出,概不退换
声明:
任何个人或组织,在未征得本站同意时,禁止复制、盗用、采集、发布本站内容到任何网站、书籍等各类媒体平台。
如本站内容侵犯了原著者的合法权益,联系我们会立即删除 客服微信:wang316592



